LED照明驱动器设计毕业论文
2020-06-16 07:07:15
摘 要
在独立光伏照明系统中,白光LED的使用依靠电气,光学和热力学的知识。这些知识使我们能够改善和发展这种类型的系统。LED组件的发光强度和寿命是与电流强度相关的函数。为了稳定LED的特性,于是就有了驱动电路(直流,“直流”模式,脉冲宽度调制“PWM”模式)。考虑到了LED的各种选择准则,如:简化电路,制造成本,能源消耗和损失(热和电气)后,产生了特定的LED驱动器。这项研究使我们能够实现对基于氮化镓半导体的白光二极管太阳能LED灯的命令控制(直流驱动)。该系统通过独立光伏系统应用于路灯照明。这项工作的目的是获得一个稳定的LED控制指令,通过最低的电力运行使得寿命长,照明稳定。
关键词:白光LED;独立光伏系统;LED的驱动太阳能灯;太阳能电池
Abstract
The use of white LED in stand-alone photo voltaic lighting systems requires knowledge of electrical, optical, and thermal characteristics. This knowledge enables us to improve and develop this type of system. The luminous intensity and lifetime of LED components are a function of current strength. In order to stabilize the various configurations of the LED characteristics, a drive circuit (DC, DC mode, pulse width modulation, PWM mode) is proposed. After consulting various selection criteria, such as simplifying circuitry, manufacturing costs, energy consumption, and losses (heat and electricity), a specific LED drive is generated. This study enables us to implement a command control (DC drive) based on a GaN semiconductor of a white light diode for a solar LED lamp. The system is applied to street lighting by independent photo voltaic system. The objective of this work is to obtain a stable LED control command, which enables long life and stable lighting through minimum power operation.
Keywords: White LED ; Stand-alone Photo voltaic System ;LED’s Driver Solar Lamp ; Photo voltaic.

目 录
摘 要 I
Abstract II
目 录 III
第一章 绪 论 1
1.1 选题的意义与价值 1
1.2 选题相关的研究及发展 2
第二章LED照明驱动器电源 5
2.1 综述 5
2.2 开关恒流源 6
2.2.1 原理 6
2.2.2 优缺点 6
2.3 线性IC电源 8
2.3.1 线性IC电源分析 8
2.3.2 工作原理 8
2.3.3 线性IC源的组成及作用 8
2.3.4 优缺点 9
2.4 阻容降压电源 10
2.4.1 原理 10
2.4.2 优缺点 10
2.5 电源成本性能比较 11
第三章 主电路机构 13
3.1 开关电源的应用与发展 13
3.2 反激电路 14
3.3 正激电路 15
3.4 半桥电路 16
3.5 全桥电路 17
3.6 推挽电路 18
3.7 几种电路结构的比较 19
第四章 系统选择 21
4.1 LED发光原理 21
4.2 发光二极管特点 22
4.3 线路比较 23
4.3.1 合适电压: 23
4.3.2 超幅值电压 24
4.3.3 EMI干扰问题 24
4.4 线路功耗问题所在 24
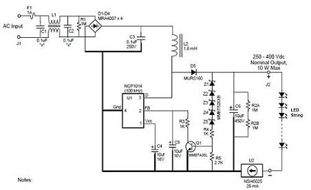
第五章 电路设计 26
5.1 日光灯电路设计 26
5.1.1 LED日光灯驱动 26
5.1.2 LED日光灯电路设计 26
5.1.3 降压电容选择 27
5.1.4 输出整流及滤波电路 28
5.1.5 输出保护电路设计 28
5.2 仿真及实验分析 29
5.2.1 日光灯电路的matlab仿真 29
5.2.2 试验数据 30
致谢 32
参考文献 33
第一章 绪 论
1.1 选题的意义与价值
如今社会发展迅速,我们更加关注能源的问题,节约能源的重要方面是对于电能的合理利用。现在,在世界上电力消耗中,使用在照明上的电量大约占所有的发电量中的1/10~1/5。在中国,消耗在经济方面的电能是在照明用能中排在第二位的,仅仅比电动机的用量低,其中又是以效率偏低的照明光源为主。同时,我国也是一个能源短缺国家。因此更应该采用可靠性和效率高的照明电源、发光效率高的照明光源[1]。目前所有国家在研究上的热点是使照明所用的系统的寿命边长以及提高在照明所使用的系统中的能源的利用的效率,并且还要对于环境没有污染。随着在物理科学以及材料学从1980年以来的进步,我国在对于电源和光源的研究取得了飞速的发展。
随着LED成本的日渐降低以及光效率的日渐上升,近年来兴起的第四代照明系统的光源—LED与传统的照明系统的光源相比有如下优势:
- 节能:节能作为功率较大的LED照明的首要的优势。然而对于普通定义的LED来说,它对电能的利用率并不算高。但是由于LED的光谱基本上全部都集中在可见光区域中,这样使其效率可达 80%~90%。然而对于白炽灯来说,它的可见光转换效率仅仅只有10%~20%。因此,在能源方面,LED有着很大的好处。
- 质量高、光色纯:因为LED频谱中是没有红紫外线的,所以它的辐射量和热量几乎为零,所以它是那种广义上的的环保光源。并且LED和那些一般意义上的光源相比,它频谱更加窄。
- 寿命长:LED芯片的寿命基本都是长久性的,但是作为光源来说,它的使用寿命还得看使用的封装的材料的好坏。一般的LED光源光通量衰减到70%的时候为标称寿命,基本是10万小时,是荧光灯和HID灯的数倍,更是白炽灯的数十倍[1]。
- 可靠性高:功率较大的LED凭借其的不一般的电子构造来确保在使用
- 的时候有着良好的可靠性和稳定性,有的时候在,水下的时候也能在很较久的时间里面保持不波动的工作。而且它没有玻璃外罩、一般灯泡中的的钨丝等容易损坏的部分,这样使得它的维修的价格更低。
- 灵活度高:LED很小,更适合做成各种形状,例如:点、线、面。不仅LED用得很方便,我们对于LED的操作也很灵活。我们通过操作电路可以很简单实现对光亮的操控,也可以实现他明暗变化的多样性。
- 速度很快:因为LED它利用了电子空穴湮灭的直接明亮现象,因此,它发光的时间是很快的,一般都在0.1秒以下,然而在生活中会有的时候会被操作LED的电路所影响,但依然是小于秒级的。大功率照明的LED的响一般来说是纳秒级,而且无频闪。
- 环境方面:功率较大的LED的工作的处境是电压较低的直流电,所以不存在磁场对它的干扰。然而灯管在被打开后会产生Hg的蒸气、
以及其他的导致温室效应的气体等对环境有害的物体,相比而言,LED所产生的垃圾就不多,而且,它的粉末的使用的程度也仅仅是普通灯管的1/10。
因为LED灯有着以上的优点,并且随着天天上升的日常用电量以及每天增加的能耗,我国的电力供给的形势和生物以及处境的状况一天比一天严峻。根据我们国家的可持续发展的科学观念要求,在以后的社会中,LED灯必将在日常灯光成为一种势头。并且弄出效率高的、运行稳定的LED的驱动电源对于世界的能源问题的解决有着很大的意义。
1.2 选题相关的研究及发展
随着在照明中半导体发光器件的大范围使用,以功率为基础的白色LED的驱动技术就显得更加有用。现在,应用在白光的LED上面的的驱动电路通过它的驱动的能量的类型则有以下两种:通过电流驱动的和通过电压驱动的。功率较大LED是电流高、电压小的驱动元件,它的光线强弱是通过流经LED的电流来决定,过强的电流则会引起LED的衰减,过弱的电流会影响到LED的发光强度。[2]同时,由于工程技术的原因,不同的工厂甚至是同一工厂的不同批的LED也会有差
别很大。所以,LED的驱动源则一般使用电流恒定的的电源,用来使功率较大的LED更加安全,并且也能达到了理想的亮度。然而人们越来越关注用市电来驱动的LED。但用市电来驱动的LED不仅仅需要解决恒流和降压问题,还要有转换效率高、体积小、工作时间长、成本低、抗电磁干扰和功率因数等问题。[3]因此,对于功率不小的LED的电流恒定的驱动的研究方向来说,我们要从以上这些问题着手。
- 驱动器和LED工作特性相适合。功率不小的LED是高电压小电流的驱动元件,通过LED的特点,我们可以知道它的各项使用参数都是和经过的电流大小有关系的。所以,为了使得功率不小的LED使用更加理想和安全,LED的驱动就要我们来提供电流稳定的电源。
- 驱动器的可靠度。因为LED是一种很可靠的使用时间很长固体照明灯源,所以使得跟它一起的驱动器也必须能够长时间地稳定工作。
- 驱动器的效率。LED在工作中有着6/10~7/10的能量主要是通过没有辐射复合发生的振动那种形式来转换为热量的。所以热的这个问题一直是阻挠着 LED设计师的一个大问题,所以设计师对于效率不小的LED驱动器的寻找从来都没有停止。提高驱动器的效率不仅能节约能源,同时也因为它的损耗的降低,在灯具里面的的发热量也同样减少课很多,同时也能提高LED的使用寿命。并且当LED的温度的上升,LED的照明的能力也会下跌,所以对于我们来说增加驱动器的工作能力也就是对LED的照明能力的提高。
- LED的功率。国家电力网对使用元件的要求就是功率因数。一般来说对70瓦特以下的设备是没有定性要求。但是在用电的剧集时间,同类的元件太多地一起使用则会对电力网产生很坏的影响。所以对于发光方面来说功率因数上身则是一定要的的。
- 多方面保护。当电流很大的时候,则会引起LED的衰弱,导致LED的使用时间的减少。LED驱动器的良好保护功能也是必不可少,例如过温保护、过流保护、短路保护以及安全保护等[4]。
- 热量管理。LED在发光应用中最明显问题是发出热量多少以及如何散开热的难题。LED 它本身是无法向外界辐射来降温的,因此只能依靠散热器来进行热传导,这样就可以吧热量传输到装置在外面的那些散热片上。因此在对驱动
- 器进行设计的时候就必须要从导热和散热两方面来进行综合考虑[1]。
- 其他。因为LED的驱动器越来越多的采用基于那些开关电源的设计模式,然而以高频工作来提高效率和功率密度的开关电源则不可避免的涉及到了电磁兼容问题,因此在电磁兼容方面对未来的LED驱动器提出了更高要求[1]。
第二章LED照明驱动器电源
2.1 综述
LED的驱动电源通常可以分为以下的三大类:(i)开关恒流源,(ii)线性IC电源,(iii)阻容降压电源。
相关图片展示:







课题毕业论文、开题报告、任务书、外文翻译、程序设计、图纸设计等资料可联系客服协助查找。
