矩阵式LED前大灯控制系统的研究与实现毕业论文
2020-04-12 16:17:16
摘 要
由于汽车的普及率越来越高,而前大灯作为汽车系统的一部分,对其功耗与性能要求也越来越高,而LED作为一种新型的光源,其具有效率高,控制灵活等特点,在照明领域有着广泛的应用。本文将介绍一套自主设计的矩阵式LED前大灯控制系统,该LED前大灯的主要功能包括转向调节,上下坡调节与远近光切换、自动开关等。论文主要研究了该系统的硬件构成:采用飞思卡尔的MC9S12P128作为MCU控制器, 使用英飞凌的TLD5541_1QV驱动LED,使用MOS管电路作为电机驱动,电源部分则采用WRB1205与TLE6389双电源系统,分别为MCU与其他驱动电路本别供电。在软件设计中完成了自动控制策略,以及相关的实现细节与展望,已完成LED驱动与电机驱动等相关模块,并能配合软件进行演示。
关键词: LED前大灯,LED驱动,自动控制
Abstract
As the popularity of cars is getting higher and higher, as a part of the car system, the front headlights are becoming more and more demanding for their power and performance. As a new type of light source, LED has the characteristics of high efficiency and flexible control. It has a wide application in the field of lighting. A set of self designed matrix LED headlamp control system is introduced in this paper. The main functions of the LED headlamp include the steering adjustment, the adjustment of the upper and lower slope and the remote and near light switching, the automatic switch and so on. The paper mainly studies the hardware structure of the system: using MC9S12P128 MC9S12P128 as MCU controller, TLD5541_1QV drive LED by Infineon, MOS tube circuit as motor drive, WRB1205 and TLE6389 dual power supply system, respectively, for MCU and his drive circuit respectively. In the software design, we completed the automatic control strategy, and the implementation details and prospects.
Key words: LED headlamp, LED drive, automatic control
目录
第1章 绪论 1
1.1背景和意义 1
1.2 本文的主要内容 1
1.3 国内外研究现状 2
1.3.1 国内研究现状 2
1.3.2 国外研究现状 2
第2章 方案选择与相关原理计算 3
2.1 总体设计方案选择 3
2.1.1 LED功率与数量选择 3
2.1.2 传感器选择 5
2.1.3 通信方式选择 5
2.2 硬件设计方案选择 6
2.2.1 电源部分方案选择 6
2.2.2 LED驱动方案选择 6
2.2.3 电机驱动模块选择 7
2.3 软件控制策略与计算 7
2.3.1 转向时灯光调节 7
2.3.2 上下坡调节系统 9
2.3.3 自动远近光转换 11
第3章 硬件设计方案 13
3.1 电源部分设计 13
3.1.1 MCU部分电源设计 13
3.1.2 LED驱动部分电源设计 14
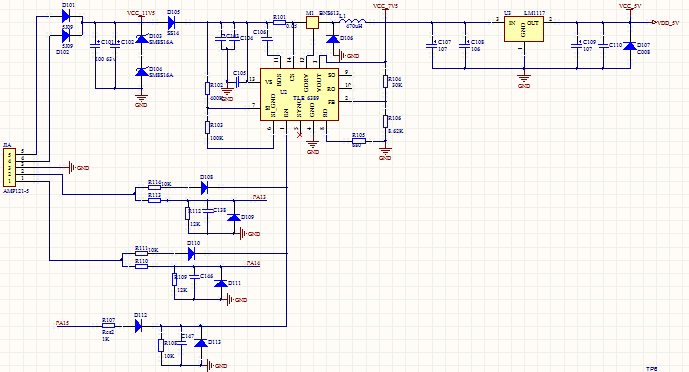
3.2 LED驱动部分设计 15
3.3 电机驱动部分 16
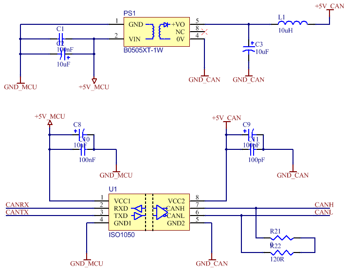
3.4 CAN通信部分硬件电路 18
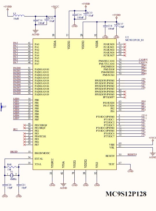
3.5 MCU最小系统电路 19
第4章 软件设计方案 21
4.1 车载中央控制器部分 21
4.1.1 传感器驱动部分 22
4.1.2 CAN控制器驱动部分 23
4.2 车灯本体MCU部分 24
4.2.1 系统时钟配置及初始化 25
4.2.2 LED控制部分 26
4.2.3 CAN通信部分 29
4.2.4 电机驱动部分 33
4.3 功能控制部分 34
4.3.1 转向时灯光调节 34
4.3.2 上下坡调节 36
4.3.3 自动开关及远近光转换 37
第5章 调试与问题 38
5.1 调试步骤 38
5.1.1 硬件调试 38
5.1.2 软硬件联调 39
5.1.3 软件调试 39
5.2 有待解决的问题 41
5.2.1 LED灯光无法单独点亮 41
5.2.2 灯的光学部分的影响无法测试 41
5.2.3 外部器件型号不确定 41
第6章 结论与展望 42
6.1 结论 42
6.2 后续工作与展望 42
致谢 43
参考文献 44
第1章 绪论
1.1背景和意义
当今,随着人们生平的不断提升,私家汽车的越来越普及,即便是晚上也有许多车辆在公路上行驶。日益增多的路面车辆也对汽车行驶,尤其是夜间行驶的安全性能有了更高的要求。目前市场上汽车所用的传统前照灯存在以下几点缺陷:
(一)能源消耗大
传统卤素灯的功率通常在55W左右,输出功率较大LED大出一倍以上,能量转换效率低下,其中绝大部分转化为热能,这同时也加大了车灯的散热负担;氙灯的性能则优于卤素灯,电光转化的效率较卤素灯相比有了较大提高,但功率依然在35W左右。和LED大灯(最大功率不超过30W,且可根据情况关闭部分等灯泡)还有较大差距,也就是说,汽车前照灯还有进一步减少能源消耗的空间[1]。
(二)安全系数低
在对面有车辆过来时,远光灯强烈的灯光会极大的影响对方车辆驾驶员视线,从而容易造成交通事故。即便驾驶员手动切换近光灯,但近光灯角度低、照射距离近、照射宽度窄。虽然近光灯对对方车辆驾驶员影响较小,但自己的视野范围受到影响,也容易引发交通事故。故一款既能满足照明需要,又能防止眩光的车灯极为重要。
针对上述传统汽车前照灯的两点缺陷,对前照灯做出创新改变。使用矩阵式LED作为汽车的前照灯,并配以新型的汽车车灯控制系统,以克服以上传统前大灯的缺陷。
1.2 本文的主要内容
本文主要包括汽车LED前大灯的电路及软件部分的设计,但不包含机械及光学部分设计,其中电路部分主要包括主控MCU(Microcontroller Unit),DC-DC稳压电源及LED驱动三个部分,而软件部分则主要包含传感器驱动、CAN(Controller Area Network)总线通信、控制策略及LED开关机亮度控制等多个部分组成。
1.3 国内外研究现状
1.3.1 国内研究现状
2014年,吉林大学的高振海等人提出了一种能预测未来汽车行驶的跟踪算法,该算法能够根据驾驶员驾车行为状态的变化去预测行驶的路线,此外他们还建立了基于最优预测的加速度模型[2]。
2015年,刘晨阳,尹默,孙贺然等研究了大功率汽车LED前照灯散热结构设计的研究[3]。
2015年,哈尔滨工业大学机电工程学院的王伟杰,刘秋林等人对自适应前照灯的弯道照明模式进行了系统研究,建立相应的数学模型。通过对停车视距和汽车转弯半径的几何分析,推导出了水平调整角度和转弯半径及车速间的函数关系[4]。
2016年,浙江师范大学工学院的章奕航,王晓燕等人制作了一款汽车前照灯单侧灯光自动感应调节装置,文章详细介绍了该装置的工作原理及硬件组成,重点对光线传感器、距离传感器、角度传感器、电机驱动模块及执行模块进行了研究设计[5]。
1.3.2 国外研究现状
2016年,Burker, Martin、Lensch, Hen1dri1k P.A 等人研究了后向散射LED前大灯在辅助驾驶领域的应用[6]。
2017年,Rammohan, A; RameshKumar, C等人研究了卤素大灯和LED前大灯在光强度、功率及温度特性等方面的区别,肯定了LED大灯的优势[7]。
2007年飞利浦公司申明一项专利,该专利是利用光的传播与折射原理,通过两块液晶单元实现的。该专利表明前照灯的智能化,不仅可以通过机械结构,也可以从光学传播的角度去考虑。
第2章 方案选择与相关原理计算
2.1 总体设计方案选择
下面将介绍本设计中一些与总体设计相关的重要的参数与元件等,它们将决定该系统的功能及使用范围。
2.1.1 LED功率与数量选择
由于汽车前照灯是汽车不可或缺的照明器件,能保证汽车在夜间也能够安全行驶,而由于前文研究背景部分所述的传统汽车大灯能耗高、效率低、易造成安全隐患等缺点,采用最新的LED灯泡做主要发光部件能有效克服这些缺陷,所以采用的LED前大灯,进行研究及工程开发,而采用LED大灯的设计需达到汽车LED前大灯的国家标准(GB25991-2010)。
根据该现行国家标准,前照灯近光用LED灯泡的总的理论光通量应不小于1000 lm。
而根据标准中前照灯远光光束发光强度最小值要求,远光灯在出厂时的光强最小值要求为18000 cd,中央照射面积约为5m2[10]。
经论证可知,LED灯珠的光效在200lm/W以上,由此可计算出近光灯的功率最小为5W,以及远光灯最小功率为18W
以上是毕业论文大纲或资料介绍,该课题完整毕业论文、开题报告、任务书、程序设计、图纸设计等资料请添加微信获取,微信号:bysjorg。
相关图片展示:







课题毕业论文、开题报告、任务书、外文翻译、程序设计、图纸设计等资料可联系客服协助查找。
